首页
乐鱼线上平台(集团)官方网站
公司简介
企业文化
荣誉资质
组织结构
成员企业
九鼎新材
九鼎新能源
九鼎针织
九鼎房产
鼎宇建筑
汇金小贷
乐鱼线上平台(集团)官方网站
公司动态
行业资讯
联系我们
在线留言
人才招聘
公司动态
行业资讯
当前位置 :
首页
>
乐鱼线上平台(集团)官方网站
2019
12-04
来源:
浏览: 426
作者: admin
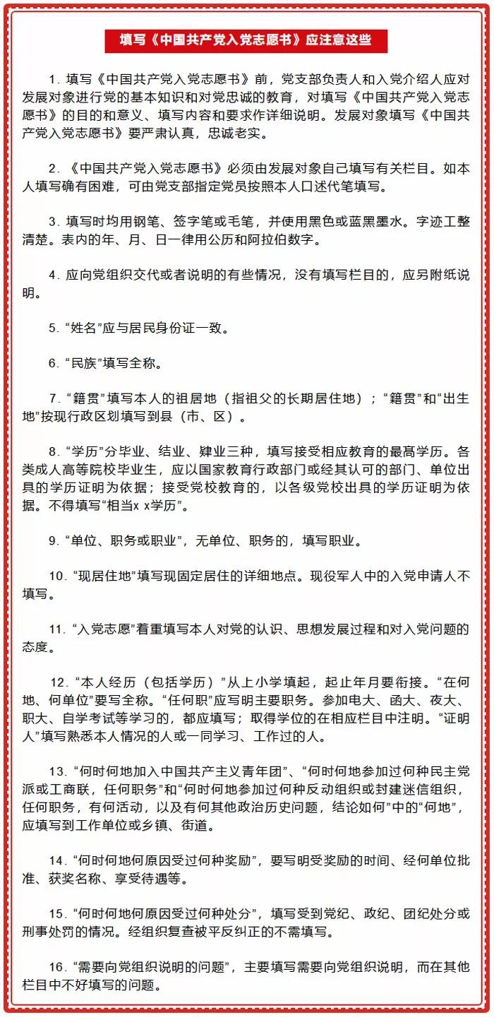
党建园地丨正确填写《中国共产党入党志愿书》注意事项
《中国共产党入党志愿书》是党组织接收和审批新党员的主要依据,它记载着入党申请人的入党申请、入党时的主要情况和全部入党审批过程,是党员本人档案材料的重要内容,是党员的永久性档案材料。
分享到:
关闭返回
多宝网页版
|
球赛下注平台(中国)官网首页
|
乐鱼在线登录官网
|
好博官网
|
沙巴足球网_沙巴(中国)
|
米兰·官方端入口_米兰(中国)
|
买球
|
米兰(中国)体育·官方网站
|
欧亿官方网页版
|